2024幸运飞飞艇168官网现场直播
首 页
走进恒馨
新闻资讯
招租信息
楼盘展示
企业文化
通知公告
2024幸运飞飞艇168官网现场直播
关于我们
集团领域
荣耀见证
人才理念
招聘职位
荣誉
新闻中心
媒体聚焦
行业资讯
项目动态
不忘初心牢记使命
恒馨印象
三里洋房
天下第一石城
核心理念
社会责任
报告
通知
公告
当前位置:
首页
>
新闻资讯
>
行业资讯
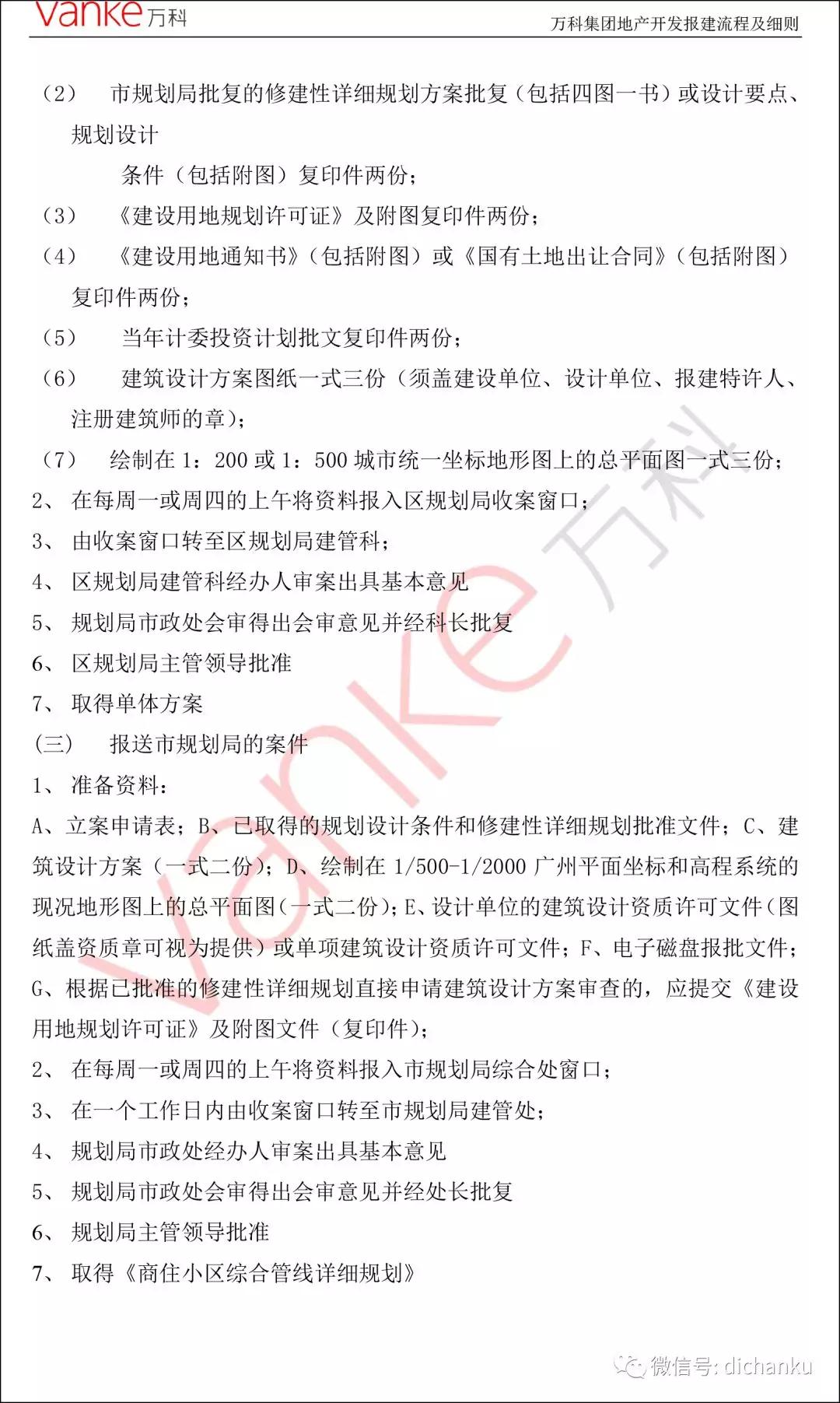
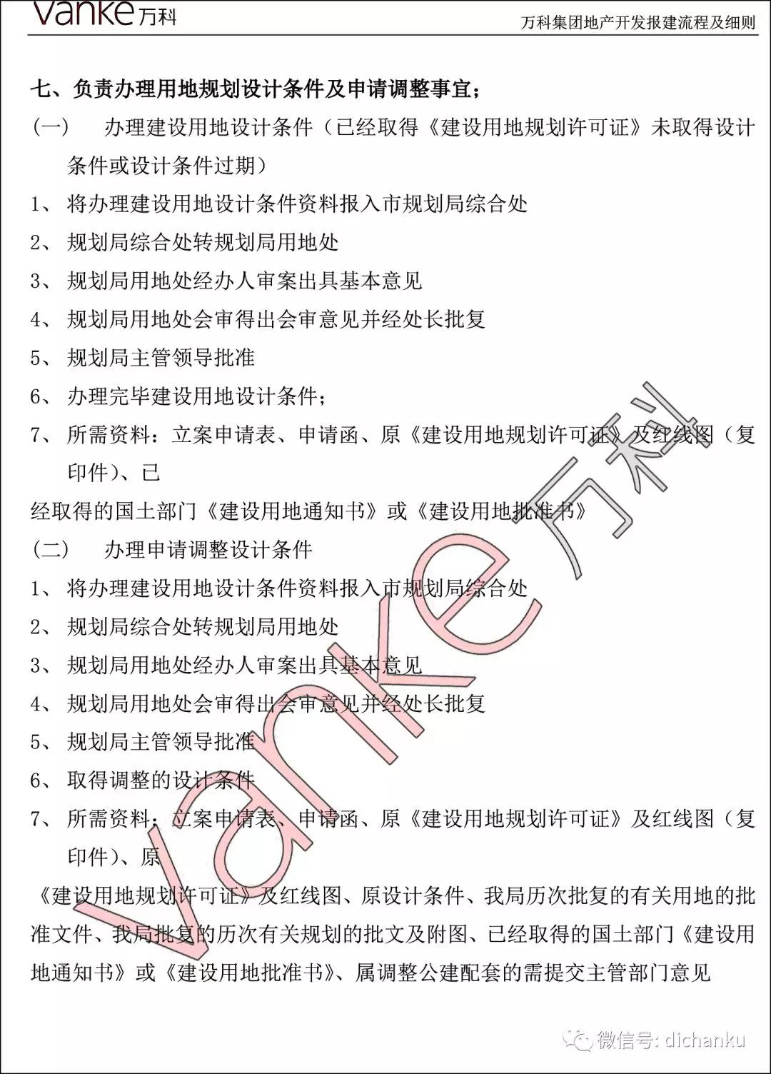
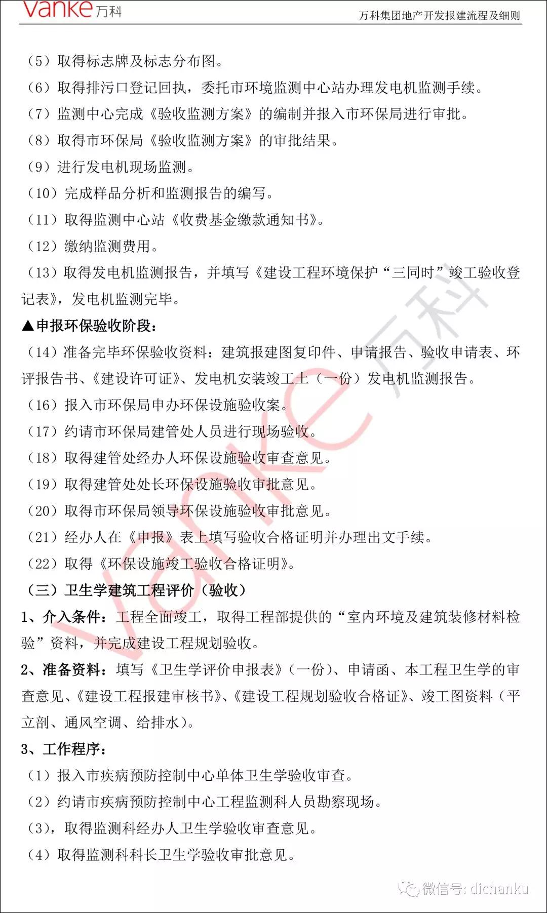
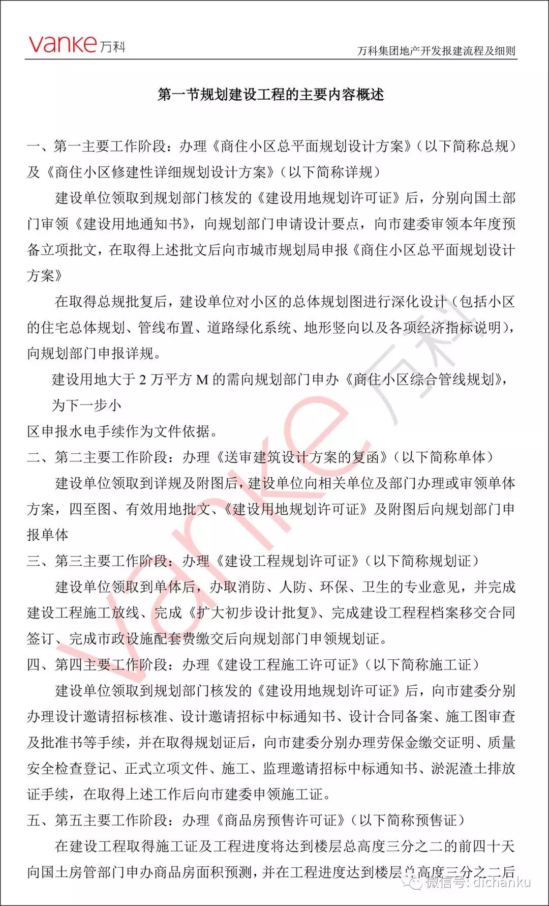
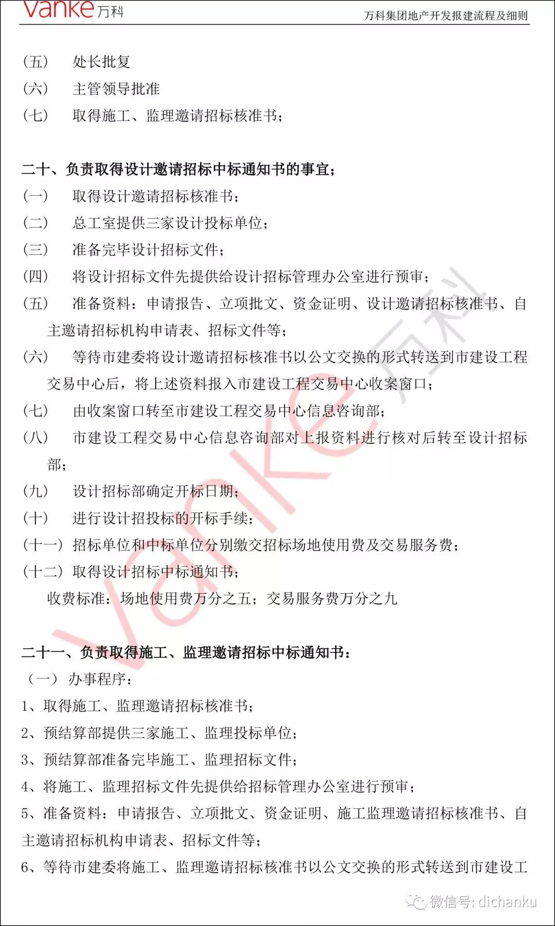
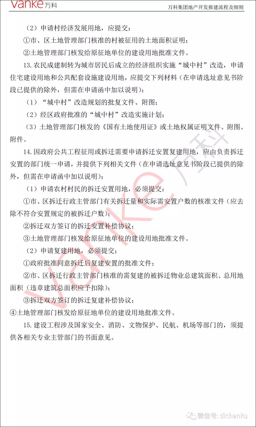
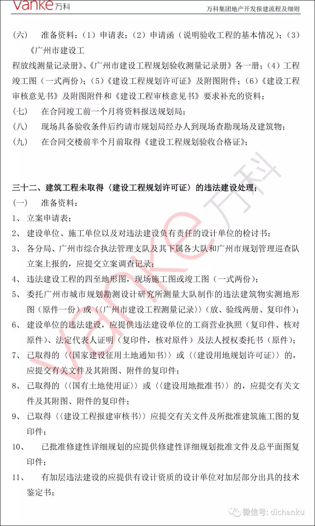
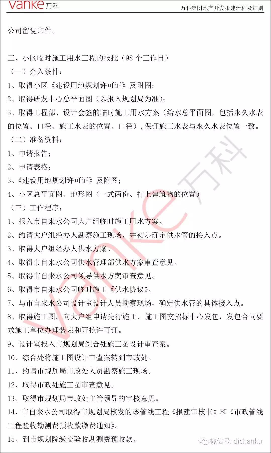
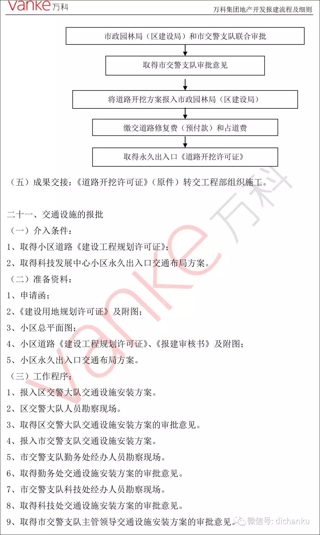
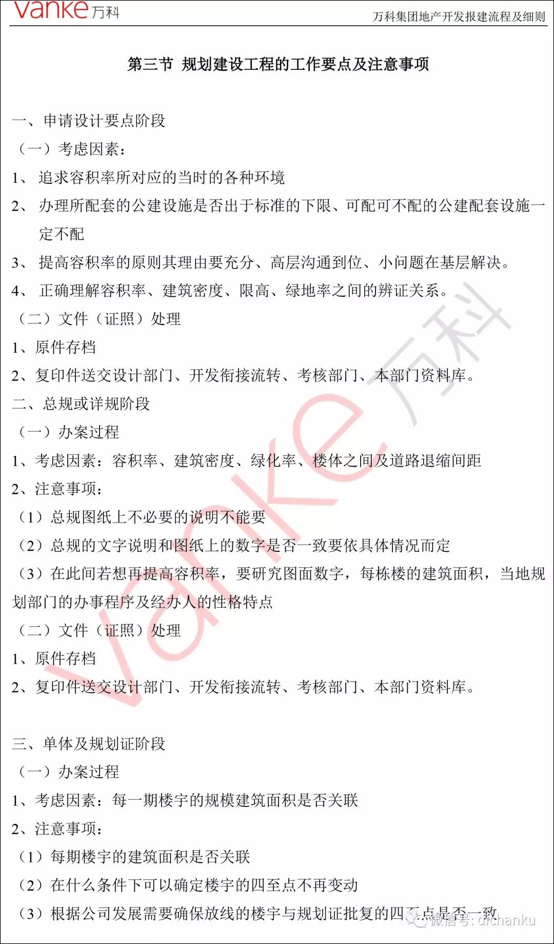
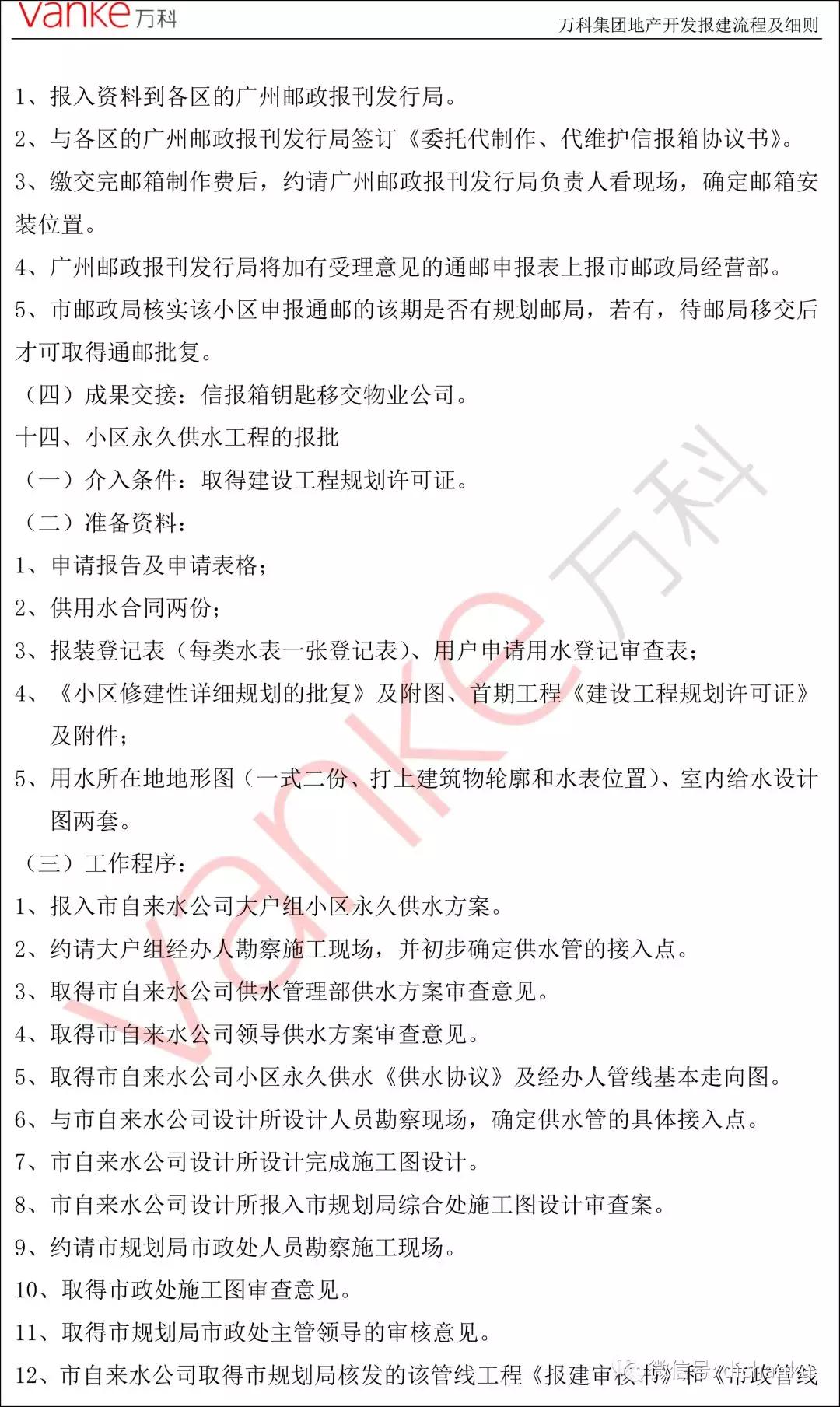
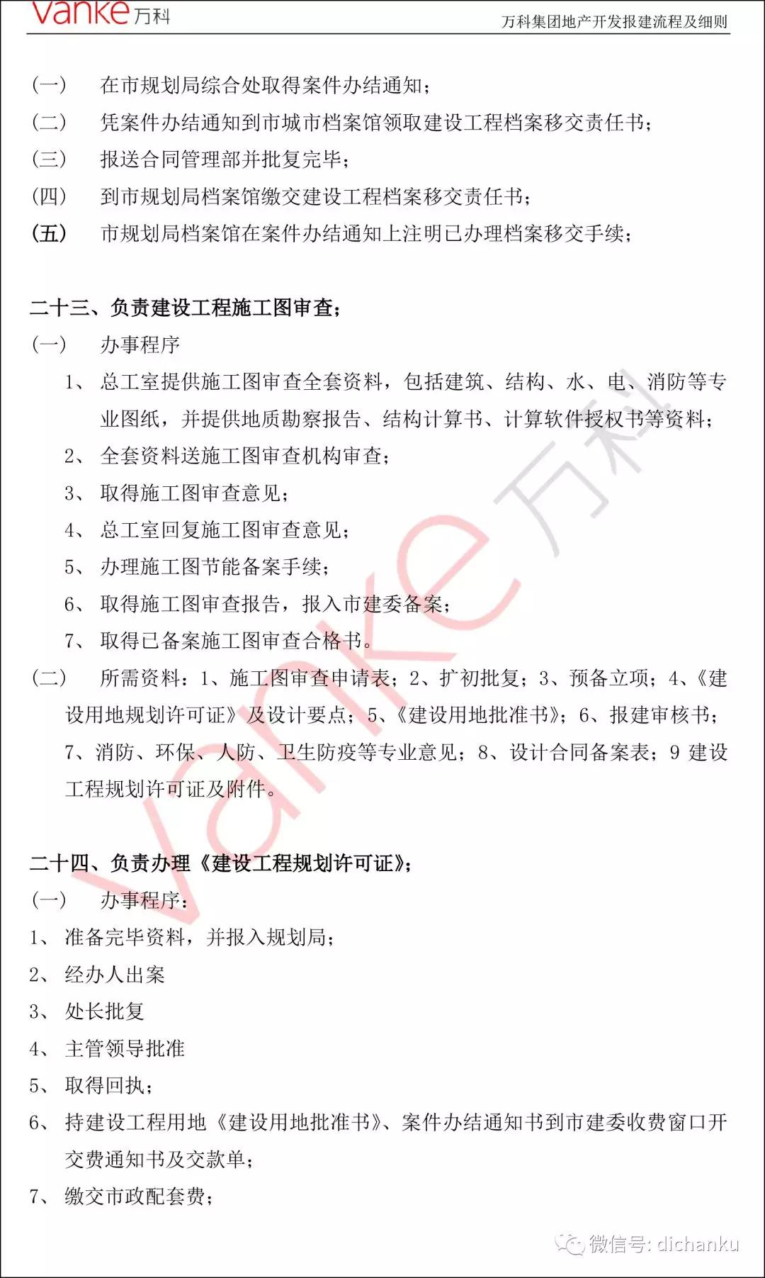
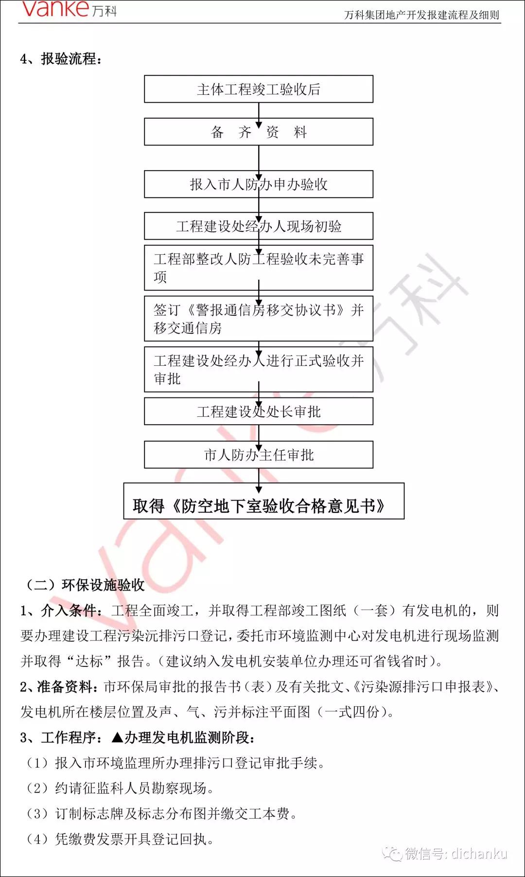
万科集团开发报建全流程解密
作者: 文章来源: 发布时间:2020-01-08 09:28:06 您是第
位浏览者
打印
关闭窗口
上一篇 :
1月10:宿州各区域房价曝光
下一篇:
2020年新房贷利率计算公式!
Copyright © 2024幸运飞飞艇168官网现场直播 版权所有
公司地址:西昌南路与迎宾大道交叉口西南150米,西昌南路199号 邮编:234000
百度
2024幸运飞飞艇168官网现场直播